您好,欢迎来到山东东泰工程咨询有限公司官方网站!
OA系统

省在建项目工地试验室比对试验,济微高速一驻地办取得优异成绩

2025-07-27 09:17:07  侯恩秀 admin 阅读(978)

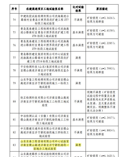
2023年10月8日,山东省交通运输厅工程建设事务中心公布了《2023年山东省在建高速项目工地试验室比对试验评价结果》,经过全体试验人员的共同努力,济微高速一驻地办试验室作为济微高速项目9家参赛单位、获得比对试验结果为满意的3家单位的其中之一,比对试验各项检测指标均达到预期,展示了其在提升工程质量、保障工程安全和进度方面的关键作用。

比对试验是确保工地试验室数据准确性的重要手段,在比对试验前,济微高速一驻地办对试验室环境、设备性能、操作人员的专业能力进行测试,为确保比对试验成功打下基础。在比对试验过程中,全体试验人员严格遵守试验规程及作业指导书要求,团结一心,共同努力,以高度的责任心和敬业精神,认真对待每一个试验环节,每一个试验数据,确保了试验结果的准确性和可靠性。同时,此次比对试验取得优异成绩在于公司领导的高度重视和大力支持,公司领导始终把工地实验室作为高速公路建设的重要一环,给予了试验室全体工作人员充分的信任和支持,公司不定期组织培训和交流活动,不断提高试验室的技术水平和服务质量。

此次比对试验的成功,不仅是对工地试验室工作的肯定,更是对我们全体试验人员的鼓励和鞭策。接下来,我们将继续保持严谨的工作态度,以更高的标准、更严的要求、更科学的手段不断提高试验室的技术水平和服务质量,为济微高速工程质量和安全保驾护航,确保高速公路项目的顺利推进。

fileUpload.jpg

fileUpload (1).jpg

fileUpload (2).jpg


友情链接

住房和城乡建设部 交通运输部 中国工程咨询协会 中国交通建设监理协会 山东省工程咨询协会 淄博市交通运输局 淄博市住房和城乡建设局 西安铂傲智能科技有限公司 东泰OA系统

BoaoAI CMS 当前页面数据:

site-> {"id":1,"name":"山东东泰工程咨询有限公司","domain":"www.sehhaclinic.com","email":"sddtzxwj@126.com","wx":null,"icp":"鲁ICP备12004155号-1","code":"","json":"","title":"山东东泰工程咨询有限公司","keywords":"工程咨询,监理,设计,绿化,检测","description":"山东东泰工程咨询有限公司是一家集咨询、设计、监理、试验检测、绿化于一体,可提供项目全过程管理和技术服务的综合性工程咨询企业。","createdAt":null,"updatedAt":"2025-02-07T07:43:46.000Z","contactNumber":"0533-8406800","contactAddress":"山东淄博桓台经济开发区东泰路7号","versionNumber":"山东东泰工程咨询有限公司 . All rights reserved. 版权所有"}

nav-> [{"id":37,"pid":0,"name":"政策法规","pinyin":"zhengcefagui","path":"/zhengcefagui","url":"","orderBy":0,"target":"0","status":"1","listView":"list.html","articleView":"article.html","seoTitle":"","seoKeywords":"","seoDescription":"","type":"0","level":1},{"id":22,"pid":0,"name":"单页测试","pinyin":"danyeceshi","path":"/danyeceshi","url":"","orderBy":0,"target":"0","status":"1","listView":"article-img.html","articleView":"article-img.html","seoTitle":"","seoKeywords":"","seoDescription":"","type":"1","level":1},{"id":7,"pid":0,"name":"首页","pinyin":"home","path":"/home","url":"","orderBy":0,"target":"0","status":"0","listView":"index.html","articleView":"article.html","seoTitle":"","seoKeywords":"","seoDescription":"","type":"1","level":1},{"id":8,"pid":0,"name":"关于东泰","pinyin":"guanyudongtai","path":"/guanyudongtai","url":"","orderBy":2,"target":"1","status":"0","listView":"list.html","articleView":"article.html","seoTitle":"","seoKeywords":"","seoDescription":"","type":"0","children":[{"id":13,"pid":8,"name":"公司介绍","pinyin":"gongsijieshao","path":"/guanyudongtai/gongsijieshao","url":"/guanyudongtai/article-8.html","orderBy":1,"target":"0","status":"0","listView":"list.html","articleView":"page.html","seoTitle":"","seoKeywords":"","seoDescription":"","type":"1","level":1},{"id":14,"pid":8,"name":"董事长致辞","pinyin":"dongshizhangzhici","path":"/dongshizhangzhici","url":"/guanyudongtai/page-9.html","orderBy":2,"target":"0","status":"0","listView":"list.html","articleView":"article.html","seoTitle":"","seoKeywords":"","seoDescription":"","type":"1","level":1},{"id":16,"pid":8,"name":"企业文化","pinyin":"qiyewenhua","path":"/guanyudongtai/qiyewenhua","url":"/guanyudongtai/page-11.html","orderBy":3,"target":"0","status":"0","listView":"article.html","articleView":"article.html","seoTitle":"","seoKeywords":"","seoDescription":"","type":"1","level":1},{"id":15,"pid":8,"name":"组织机构","pinyin":"zuzhijigou","path":"/guanyudongtai/zuzhijigou","url":"/guanyudongtai/page-10.html","orderBy":4,"target":"0","status":"0","listView":"article-img.html","articleView":"article-img.html","seoTitle":"","seoKeywords":"","seoDescription":"","type":"1","level":1},{"id":17,"pid":8,"name":"资质认证","pinyin":"zizhirenzheng","path":"/guanyudongtai/zizhirenzheng","url":"","orderBy":5,"target":"1","status":"0","listView":"list-img.html","articleView":"article-img.html","seoTitle":"","seoKeywords":"","seoDescription":"","type":"0","level":1},{"id":18,"pid":8,"name":"公司荣誉","pinyin":"gongsirongyu","path":"/guanyudongtai/gongsirongyu","url":"","orderBy":6,"target":"1","status":"0","listView":"list.html","articleView":"article-img.html","seoTitle":"","seoKeywords":"","seoDescription":"","type":"0","level":1}],"level":1},{"id":9,"pid":0,"name":"华球(中国)官方","pinyin":"xinwenzhongxin","path":"/xinwenzhongxin","url":"","orderBy":3,"target":"1","status":"0","listView":"list.html","articleView":"article.html","seoTitle":"","seoKeywords":"","seoDescription":"","type":"0","children":[{"id":19,"pid":9,"name":"公司新闻","pinyin":"gongsixinwen","path":"/xinwenzhongxin/gongsixinwen","url":"","orderBy":1,"target":"0","status":"0","listView":"list.html","articleView":"article.html","seoTitle":"","seoKeywords":"","seoDescription":"","type":"0","level":1},{"id":20,"pid":9,"name":"基层动态","pinyin":"jicengdongtai","path":"/xinwenzhongxin/jicengdongtai","url":"","orderBy":2,"target":"0","status":"0","listView":"list.html","articleView":"article.html","seoTitle":"","seoKeywords":"","seoDescription":"","type":"0","level":1}],"level":1},{"id":10,"pid":0,"name":"科技创新","pinyin":"kejichuangxin","path":"/kejichuangxin","url":"","orderBy":4,"target":"0","status":"0","listView":"list-img.html","articleView":"article-img.html","seoTitle":"","seoKeywords":"","seoDescription":"","type":"0","level":1},{"id":11,"pid":0,"name":"精品工程","pinyin":"jingpingongcheng","path":"/jingpingongcheng","url":"","orderBy":5,"target":"0","status":"0","listView":"list.html","articleView":"article.html","seoTitle":"","seoKeywords":"","seoDescription":"","type":"0","level":1},{"id":23,"pid":0,"name":"服务领域","pinyin":"fuwulingyu","path":"/fuwulingyu","url":"","orderBy":7,"target":"0","status":"0","listView":"list.html","articleView":"article.html","seoTitle":"","seoKeywords":"","seoDescription":"","type":"0","children":[{"id":24,"pid":23,"name":"工程监理","pinyin":"gongchengjianli","path":"/fuwulingyu/gongchengjianli","url":"","orderBy":0,"target":"0","status":"0","listView":"list.html","articleView":"article.html","seoTitle":"","seoKeywords":"","seoDescription":"","type":"0","level":1},{"id":25,"pid":23,"name":"工程设计","pinyin":"gongchengsheji","path":"/fuwulingyu/gongchengsheji","url":"","orderBy":1,"target":"0","status":"0","listView":"list.html","articleView":"article.html","seoTitle":"","seoKeywords":"","seoDescription":"","type":"0","level":1},{"id":26,"pid":23,"name":"试验检测","pinyin":"shiyanjiance","path":"/fuwulingyu/shiyanjiance","url":"","orderBy":2,"target":"0","status":"0","listView":"list.html","articleView":"article.html","seoTitle":"","seoKeywords":"","seoDescription":"","type":"0","level":1},{"id":27,"pid":23,"name":"园林绿化","pinyin":"yuanlin","path":"/fuwulingyu/yuanlin","url":"","orderBy":3,"target":"0","status":"0","listView":"list.html","articleView":"article.html","seoTitle":"","seoKeywords":"","seoDescription":"","type":"0","level":1},{"id":29,"pid":23,"name":"新能源科技","pinyin":"xinnengyuan","path":"/fuwulingyu/xinnengyuan","url":"","orderBy":4,"target":"0","status":"0","listView":"list.html","articleView":"article.html","seoTitle":"","seoKeywords":"","seoDescription":"","type":"0","level":1}],"level":1},{"id":30,"pid":0,"name":"党的建设","pinyin":"dangdejianshe","path":"/dangdejianshe","url":"","orderBy":8,"target":"1","status":"0","listView":"list.html","articleView":"article.html","seoTitle":"","seoKeywords":"","seoDescription":"","type":"0","children":[{"id":21,"pid":30,"name":"组织生活","pinyin":"zuzhishenghuo","path":"/dangdejianshe/zuzhishenghuo","url":"","orderBy":1,"target":"0","status":"0","listView":"list.html","articleView":"article.html","seoTitle":"","seoKeywords":"","seoDescription":"","type":"0","level":1},{"id":36,"pid":30,"name":"纪检监察","pinyin":"jijianjiancha","path":"/dangdejianshe/jijianjiancha","url":"","orderBy":2,"target":"0","status":"0","listView":"list.html","articleView":"article.html","seoTitle":"","seoKeywords":"","seoDescription":"","type":"0","level":1}],"level":1},{"id":32,"pid":0,"name":"关于我们","pinyin":"guanyuwomen","path":"/guanyuwomen","url":"/guanyuwomen/article-61.html","orderBy":9,"target":"0","status":"0","listView":"list.html","articleView":"article.html","seoTitle":"","seoKeywords":"","seoDescription":"","type":"1","children":[{"id":34,"pid":32,"name":"联系我们","pinyin":"lianxiwomen","path":"/guanyuwomen/lianxiwomen","url":"/lianxiwomen/page-16.html","orderBy":0,"target":"0","status":"0","listView":"list.html","articleView":"article.html","seoTitle":"","seoKeywords":"","seoDescription":"","type":"1","level":1},{"id":33,"pid":32,"name":"加入我们","pinyin":"jiaruwomen","path":"/guanyuwomen/jiaruwomen","url":"","orderBy":0,"target":"0","status":"0","listView":"list.html","articleView":"article.html","seoTitle":"","seoKeywords":"","seoDescription":"","type":"0","level":1}],"level":1}]

category-> [{"id":37,"pid":0,"name":"政策法规","pinyin":"zhengcefagui","path":"/zhengcefagui","url":"","orderBy":0,"target":"0","status":"1","listView":"list.html","articleView":"article.html","seoTitle":"","seoKeywords":"","seoDescription":"","type":"0","level":1},{"id":34,"pid":32,"name":"联系我们","pinyin":"lianxiwomen","path":"/guanyuwomen/lianxiwomen","url":"/lianxiwomen/page-16.html","orderBy":0,"target":"0","status":"0","listView":"list.html","articleView":"article.html","seoTitle":"","seoKeywords":"","seoDescription":"","type":"1","level":1},{"id":33,"pid":32,"name":"加入我们","pinyin":"jiaruwomen","path":"/guanyuwomen/jiaruwomen","url":"","orderBy":0,"target":"0","status":"0","listView":"list.html","articleView":"article.html","seoTitle":"","seoKeywords":"","seoDescription":"","type":"0","level":1},{"id":24,"pid":23,"name":"工程监理","pinyin":"gongchengjianli","path":"/fuwulingyu/gongchengjianli","url":"","orderBy":0,"target":"0","status":"0","listView":"list.html","articleView":"article.html","seoTitle":"","seoKeywords":"","seoDescription":"","type":"0","level":1},{"id":22,"pid":0,"name":"单页测试","pinyin":"danyeceshi","path":"/danyeceshi","url":"","orderBy":0,"target":"0","status":"1","listView":"article-img.html","articleView":"article-img.html","seoTitle":"","seoKeywords":"","seoDescription":"","type":"1","level":1},{"id":7,"pid":0,"name":"首页","pinyin":"home","path":"/home","url":"","orderBy":0,"target":"0","status":"0","listView":"index.html","articleView":"article.html","seoTitle":"","seoKeywords":"","seoDescription":"","type":"1","level":1},{"id":21,"pid":30,"name":"组织生活","pinyin":"zuzhishenghuo","path":"/dangdejianshe/zuzhishenghuo","url":"","orderBy":1,"target":"0","status":"0","listView":"list.html","articleView":"article.html","seoTitle":"","seoKeywords":"","seoDescription":"","type":"0","level":1},{"id":25,"pid":23,"name":"工程设计","pinyin":"gongchengsheji","path":"/fuwulingyu/gongchengsheji","url":"","orderBy":1,"target":"0","status":"0","listView":"list.html","articleView":"article.html","seoTitle":"","seoKeywords":"","seoDescription":"","type":"0","level":1},{"id":19,"pid":9,"name":"公司新闻","pinyin":"gongsixinwen","path":"/xinwenzhongxin/gongsixinwen","url":"","orderBy":1,"target":"0","status":"0","listView":"list.html","articleView":"article.html","seoTitle":"","seoKeywords":"","seoDescription":"","type":"0","level":1},{"id":13,"pid":8,"name":"公司介绍","pinyin":"gongsijieshao","path":"/guanyudongtai/gongsijieshao","url":"/guanyudongtai/article-8.html","orderBy":1,"target":"0","status":"0","listView":"list.html","articleView":"page.html","seoTitle":"","seoKeywords":"","seoDescription":"","type":"1","level":1},{"id":26,"pid":23,"name":"试验检测","pinyin":"shiyanjiance","path":"/fuwulingyu/shiyanjiance","url":"","orderBy":2,"target":"0","status":"0","listView":"list.html","articleView":"article.html","seoTitle":"","seoKeywords":"","seoDescription":"","type":"0","level":1},{"id":8,"pid":0,"name":"关于东泰","pinyin":"guanyudongtai","path":"/guanyudongtai","url":"","orderBy":2,"target":"1","status":"0","listView":"list.html","articleView":"article.html","seoTitle":"","seoKeywords":"","seoDescription":"","type":"0","children":[{"id":13,"pid":8,"name":"公司介绍","pinyin":"gongsijieshao","path":"/guanyudongtai/gongsijieshao","url":"/guanyudongtai/article-8.html","orderBy":1,"target":"0","status":"0","listView":"list.html","articleView":"page.html","seoTitle":"","seoKeywords":"","seoDescription":"","type":"1","level":1},{"id":14,"pid":8,"name":"董事长致辞","pinyin":"dongshizhangzhici","path":"/dongshizhangzhici","url":"/guanyudongtai/page-9.html","orderBy":2,"target":"0","status":"0","listView":"list.html","articleView":"article.html","seoTitle":"","seoKeywords":"","seoDescription":"","type":"1","level":1},{"id":16,"pid":8,"name":"企业文化","pinyin":"qiyewenhua","path":"/guanyudongtai/qiyewenhua","url":"/guanyudongtai/page-11.html","orderBy":3,"target":"0","status":"0","listView":"article.html","articleView":"article.html","seoTitle":"","seoKeywords":"","seoDescription":"","type":"1","level":1},{"id":15,"pid":8,"name":"组织机构","pinyin":"zuzhijigou","path":"/guanyudongtai/zuzhijigou","url":"/guanyudongtai/page-10.html","orderBy":4,"target":"0","status":"0","listView":"article-img.html","articleView":"article-img.html","seoTitle":"","seoKeywords":"","seoDescription":"","type":"1","level":1},{"id":17,"pid":8,"name":"资质认证","pinyin":"zizhirenzheng","path":"/guanyudongtai/zizhirenzheng","url":"","orderBy":5,"target":"1","status":"0","listView":"list-img.html","articleView":"article-img.html","seoTitle":"","seoKeywords":"","seoDescription":"","type":"0","level":1},{"id":18,"pid":8,"name":"公司荣誉","pinyin":"gongsirongyu","path":"/guanyudongtai/gongsirongyu","url":"","orderBy":6,"target":"1","status":"0","listView":"list.html","articleView":"article-img.html","seoTitle":"","seoKeywords":"","seoDescription":"","type":"0","level":1}],"level":1},{"id":36,"pid":30,"name":"纪检监察","pinyin":"jijianjiancha","path":"/dangdejianshe/jijianjiancha","url":"","orderBy":2,"target":"0","status":"0","listView":"list.html","articleView":"article.html","seoTitle":"","seoKeywords":"","seoDescription":"","type":"0","level":1},{"id":14,"pid":8,"name":"董事长致辞","pinyin":"dongshizhangzhici","path":"/dongshizhangzhici","url":"/guanyudongtai/page-9.html","orderBy":2,"target":"0","status":"0","listView":"list.html","articleView":"article.html","seoTitle":"","seoKeywords":"","seoDescription":"","type":"1","level":1},{"id":20,"pid":9,"name":"基层动态","pinyin":"jicengdongtai","path":"/xinwenzhongxin/jicengdongtai","url":"","orderBy":2,"target":"0","status":"0","listView":"list.html","articleView":"article.html","seoTitle":"","seoKeywords":"","seoDescription":"","type":"0","level":1},{"id":27,"pid":23,"name":"园林绿化","pinyin":"yuanlin","path":"/fuwulingyu/yuanlin","url":"","orderBy":3,"target":"0","status":"0","listView":"list.html","articleView":"article.html","seoTitle":"","seoKeywords":"","seoDescription":"","type":"0","level":1},{"id":9,"pid":0,"name":"华球(中国)官方","pinyin":"xinwenzhongxin","path":"/xinwenzhongxin","url":"","orderBy":3,"target":"1","status":"0","listView":"list.html","articleView":"article.html","seoTitle":"","seoKeywords":"","seoDescription":"","type":"0","children":[{"id":19,"pid":9,"name":"公司新闻","pinyin":"gongsixinwen","path":"/xinwenzhongxin/gongsixinwen","url":"","orderBy":1,"target":"0","status":"0","listView":"list.html","articleView":"article.html","seoTitle":"","seoKeywords":"","seoDescription":"","type":"0","level":1},{"id":20,"pid":9,"name":"基层动态","pinyin":"jicengdongtai","path":"/xinwenzhongxin/jicengdongtai","url":"","orderBy":2,"target":"0","status":"0","listView":"list.html","articleView":"article.html","seoTitle":"","seoKeywords":"","seoDescription":"","type":"0","level":1}],"level":1},{"id":16,"pid":8,"name":"企业文化","pinyin":"qiyewenhua","path":"/guanyudongtai/qiyewenhua","url":"/guanyudongtai/page-11.html","orderBy":3,"target":"0","status":"0","listView":"article.html","articleView":"article.html","seoTitle":"","seoKeywords":"","seoDescription":"","type":"1","level":1},{"id":15,"pid":8,"name":"组织机构","pinyin":"zuzhijigou","path":"/guanyudongtai/zuzhijigou","url":"/guanyudongtai/page-10.html","orderBy":4,"target":"0","status":"0","listView":"article-img.html","articleView":"article-img.html","seoTitle":"","seoKeywords":"","seoDescription":"","type":"1","level":1},{"id":29,"pid":23,"name":"新能源科技","pinyin":"xinnengyuan","path":"/fuwulingyu/xinnengyuan","url":"","orderBy":4,"target":"0","status":"0","listView":"list.html","articleView":"article.html","seoTitle":"","seoKeywords":"","seoDescription":"","type":"0","level":1},{"id":10,"pid":0,"name":"科技创新","pinyin":"kejichuangxin","path":"/kejichuangxin","url":"","orderBy":4,"target":"0","status":"0","listView":"list-img.html","articleView":"article-img.html","seoTitle":"","seoKeywords":"","seoDescription":"","type":"0","level":1},{"id":11,"pid":0,"name":"精品工程","pinyin":"jingpingongcheng","path":"/jingpingongcheng","url":"","orderBy":5,"target":"0","status":"0","listView":"list.html","articleView":"article.html","seoTitle":"","seoKeywords":"","seoDescription":"","type":"0","level":1},{"id":17,"pid":8,"name":"资质认证","pinyin":"zizhirenzheng","path":"/guanyudongtai/zizhirenzheng","url":"","orderBy":5,"target":"1","status":"0","listView":"list-img.html","articleView":"article-img.html","seoTitle":"","seoKeywords":"","seoDescription":"","type":"0","level":1},{"id":18,"pid":8,"name":"公司荣誉","pinyin":"gongsirongyu","path":"/guanyudongtai/gongsirongyu","url":"","orderBy":6,"target":"1","status":"0","listView":"list.html","articleView":"article-img.html","seoTitle":"","seoKeywords":"","seoDescription":"","type":"0","level":1},{"id":23,"pid":0,"name":"服务领域","pinyin":"fuwulingyu","path":"/fuwulingyu","url":"","orderBy":7,"target":"0","status":"0","listView":"list.html","articleView":"article.html","seoTitle":"","seoKeywords":"","seoDescription":"","type":"0","children":[{"id":24,"pid":23,"name":"工程监理","pinyin":"gongchengjianli","path":"/fuwulingyu/gongchengjianli","url":"","orderBy":0,"target":"0","status":"0","listView":"list.html","articleView":"article.html","seoTitle":"","seoKeywords":"","seoDescription":"","type":"0","level":1},{"id":25,"pid":23,"name":"工程设计","pinyin":"gongchengsheji","path":"/fuwulingyu/gongchengsheji","url":"","orderBy":1,"target":"0","status":"0","listView":"list.html","articleView":"article.html","seoTitle":"","seoKeywords":"","seoDescription":"","type":"0","level":1},{"id":26,"pid":23,"name":"试验检测","pinyin":"shiyanjiance","path":"/fuwulingyu/shiyanjiance","url":"","orderBy":2,"target":"0","status":"0","listView":"list.html","articleView":"article.html","seoTitle":"","seoKeywords":"","seoDescription":"","type":"0","level":1},{"id":27,"pid":23,"name":"园林绿化","pinyin":"yuanlin","path":"/fuwulingyu/yuanlin","url":"","orderBy":3,"target":"0","status":"0","listView":"list.html","articleView":"article.html","seoTitle":"","seoKeywords":"","seoDescription":"","type":"0","level":1},{"id":29,"pid":23,"name":"新能源科技","pinyin":"xinnengyuan","path":"/fuwulingyu/xinnengyuan","url":"","orderBy":4,"target":"0","status":"0","listView":"list.html","articleView":"article.html","seoTitle":"","seoKeywords":"","seoDescription":"","type":"0","level":1}],"level":1},{"id":30,"pid":0,"name":"党的建设","pinyin":"dangdejianshe","path":"/dangdejianshe","url":"","orderBy":8,"target":"1","status":"0","listView":"list.html","articleView":"article.html","seoTitle":"","seoKeywords":"","seoDescription":"","type":"0","children":[{"id":21,"pid":30,"name":"组织生活","pinyin":"zuzhishenghuo","path":"/dangdejianshe/zuzhishenghuo","url":"","orderBy":1,"target":"0","status":"0","listView":"list.html","articleView":"article.html","seoTitle":"","seoKeywords":"","seoDescription":"","type":"0","level":1},{"id":36,"pid":30,"name":"纪检监察","pinyin":"jijianjiancha","path":"/dangdejianshe/jijianjiancha","url":"","orderBy":2,"target":"0","status":"0","listView":"list.html","articleView":"article.html","seoTitle":"","seoKeywords":"","seoDescription":"","type":"0","level":1}],"level":1},{"id":32,"pid":0,"name":"关于我们","pinyin":"guanyuwomen","path":"/guanyuwomen","url":"/guanyuwomen/article-61.html","orderBy":9,"target":"0","status":"0","listView":"list.html","articleView":"article.html","seoTitle":"","seoKeywords":"","seoDescription":"","type":"1","children":[{"id":34,"pid":32,"name":"联系我们","pinyin":"lianxiwomen","path":"/guanyuwomen/lianxiwomen","url":"/lianxiwomen/page-16.html","orderBy":0,"target":"0","status":"0","listView":"list.html","articleView":"article.html","seoTitle":"","seoKeywords":"","seoDescription":"","type":"1","level":1},{"id":33,"pid":32,"name":"加入我们","pinyin":"jiaruwomen","path":"/guanyuwomen/jiaruwomen","url":"","orderBy":0,"target":"0","status":"0","listView":"list.html","articleView":"article.html","seoTitle":"","seoKeywords":"","seoDescription":"","type":"0","level":1}],"level":1}]

friendlink-> {"count":9,"total":1,"current":1,"list":[{"id":5,"title":"住房和城乡建设部","link":"https://www.mohurd.gov.cn/","orderBy":1,"createdAt":"2024-11-25T11:32:22.000Z","updatedAt":"2024-12-19T11:12:23.000Z"},{"id":1,"title":"交通运输部","link":"https://www.mot.gov.cn/","orderBy":2,"createdAt":"2024-10-16T01:55:07.000Z","updatedAt":"2024-12-19T11:13:23.000Z"},{"id":6,"title":"中国工程咨询协会","link":"https://www.cnaec.com.cn/","orderBy":3,"createdAt":"2024-11-25T11:33:27.000Z","updatedAt":"2024-12-19T11:15:43.000Z"},{"id":7,"title":"中国交通建设监理协会","link":"https://www.cahwec.com/","orderBy":4,"createdAt":"2024-11-25T11:33:59.000Z","updatedAt":"2024-12-19T11:16:45.000Z"},{"id":8,"title":"山东省工程咨询协会","link":"http://sdgczx.xyz/","orderBy":5,"createdAt":"2024-11-25T11:34:31.000Z","updatedAt":"2024-12-19T11:17:57.000Z"},{"id":9,"title":"淄博市交通运输局","link":"https://jt.zibo.gov.cn/","orderBy":6,"createdAt":"2024-11-25T11:34:47.000Z","updatedAt":"2024-12-20T03:50:38.000Z"},{"id":10,"title":"淄博市住房和城乡建设局","link":"https://js.zibo.gov.cn/","orderBy":7,"createdAt":"2024-11-25T11:35:07.000Z","updatedAt":"2024-12-19T11:19:22.000Z"},{"id":3,"title":"西安铂傲智能科技有限公司","link":"https://www.boaoai.cn/","orderBy":9,"createdAt":"2024-10-18T11:05:44.000Z","updatedAt":"2024-12-19T11:13:40.000Z"},{"id":4,"title":"东泰OA系统","link":"http://58.58.96.150:443/seeyon/index.jsp","orderBy":10,"createdAt":"2024-11-15T08:23:28.000Z","updatedAt":"2024-12-19T11:14:17.000Z"}]}

base_url-> /public/template/default

frag--->{"xiaochengxuerweima":"<p><img src=\"/public/uploads/default/2024/12/11/1733911189257_source_mceclip0.png\" width=\"130\" height=\"130\"></p>","qiyebiaoyu":"<p><span style=\"font-size: 40px;\"><strong><span style=\"font-family: 'arial black', sans-serif;\">东泰咨询&nbsp; 让您放心</span></strong></span></p>","dasuipian":"<p><img src=\"/public/uploads/default/2025/07/03/1751506664744_source_网站首页图:东泰咨询、让您放心(1270)_副本.jpg\" alt=\"\" width=\"1270\" height=\"251\" style=\"display: block; margin-left: auto; margin-right: auto;\"></p>","nihao":"<p>你好</p>","buwangchuxin":"<p style=\"text-align: center;\"><img src=\"/public/uploads/default/2025/07/01/1751363959239_source_mceu_75783467011751363958271.jpg\" width=\"1238\" height=\"243\"></p>"}

tag--->[{"id":1,"name":"云海","path":"yunhai","count":0}]

position------>[{"id":9,"pid":0,"name":"华球(中国)官方","pinyin":"xinwenzhongxin","path":"/xinwenzhongxin","url":"","orderBy":3,"target":"1","status":"0","listView":"list.html","articleView":"article.html","seoTitle":"","seoKeywords":"","seoDescription":"","type":"0","children":[{"id":19,"pid":9,"name":"公司新闻","pinyin":"gongsixinwen","path":"/xinwenzhongxin/gongsixinwen","url":"","orderBy":1,"target":"0","status":"0","listView":"list.html","articleView":"article.html","seoTitle":"","seoKeywords":"","seoDescription":"","type":"0","level":1},{"id":20,"pid":9,"name":"基层动态","pinyin":"jicengdongtai","path":"/xinwenzhongxin/jicengdongtai","url":"","orderBy":2,"target":"0","status":"0","listView":"list.html","articleView":"article.html","seoTitle":"","seoKeywords":"","seoDescription":"","type":"0","level":1}],"level":1},{"id":20,"pid":9,"name":"基层动态","pinyin":"jicengdongtai","path":"/xinwenzhongxin/jicengdongtai","url":"","orderBy":2,"target":"0","status":"0","listView":"list.html","articleView":"article.html","seoTitle":"","seoKeywords":"","seoDescription":"","type":"0","level":1}]

navSub------>{"cate":{"id":20,"pid":9,"name":"基层动态","pinyin":"jicengdongtai","path":"/xinwenzhongxin/jicengdongtai","url":"","orderBy":2,"target":"0","status":"0","listView":"list.html","articleView":"article.html","seoTitle":"","seoKeywords":"","seoDescription":"","type":"0","level":1},"id":20}

article------>{"id":5058,"cid":20,"subCid":null,"title":"省在建项目工地试验室比对试验,济微高速一驻地办取得优异成绩","shortTitle":null,"tagId":null,"attr":null,"articleView":null,"source":"侯恩秀","author":"admin","description":"2023年10月8日,山东省交通运输厅工程建设事务中心公布了《2023年山东省在建高速项目工地试验室比对试验评价结果》,经过全体试验人员的共同努力,济微高速一驻地办试验室作为济微高速项目9家参赛单位、","img":"/public/uploads/material/2023-10-10/6524a6650345d_thumb.jpg","content":"<p style=\"margin: 0pt 0pt 0.0001pt; padding: 0px; font-family: \"Microsoft YaHei\"; line-height: 1.6; word-break: normal; color: rgb(51, 51, 51); white-space: normal; background-color: rgb(255, 255, 255); text-indent: 28pt; text-align: justify;\"><span style=\"margin: 0px; padding: 0px; font-size: 10.5pt; line-height: 1.8;\"><span style=\"margin: 0px; padding: 0px; font-size: 16px; line-height: 1.8;\"><span style=\"margin: 0px; padding: 0px; line-height: 1.8;\"><span style=\"margin: 0px; padding: 0px; line-height: 1.8;\"><span style=\"margin: 0px; padding: 0px; line-height: 25pt;\"><span style=\"margin: 0px; padding: 0px; line-height: 1.8;\"><span style=\"margin: 0px; padding: 0px; line-height: 1.8; font-family: Calibri;\"><span style=\"margin: 0px; padding: 0px; font-size: 14pt; line-height: 1.8;\"><span style=\"margin: 0px; padding: 0px; font-size: 16px; line-height: 1.8; font-family: 仿宋_GB2312;\"><span style=\"margin: 0px; padding: 0px; line-height: 1.8;\"><span style=\"font-family:仿宋_GB2312\">2023年10月8日,山东省交通运输厅工程建设事务中心公布了《2023年山东省在建高速项目工地试验室比对试验评价结果》,经过全体试验人员的共同努力,</span></span></span></span><span style=\"margin: 0px; padding: 0px; font-size: 14pt; line-height: 1.8;\"><span style=\"margin: 0px; padding: 0px; font-size: 16px; line-height: 1.8; font-family: 仿宋_GB2312;\"><span style=\"margin: 0px; padding: 0px; line-height: 1.8;\"><span style=\"font-family:仿宋_GB2312\">济微高速一驻地办试验室作为济微高速项目</span><span style=\"font-family:仿宋_GB2312\">9家参赛单位、获得比对试验结果为满意的3家单位的其中之一,比对试验各项检测指标均达到预期,展示了其在提升工程质量、保障工程安全和进度方面的关键作用。</span></span></span></span></span></span></span></span></span></span></span></p><p style=\"margin: 0pt 0pt 0.0001pt; padding: 0px; font-family: \"Microsoft YaHei\"; line-height: 1.6; word-break: normal; color: rgb(51, 51, 51); white-space: normal; background-color: rgb(255, 255, 255); text-indent: 28pt;\"><span style=\"margin: 0px; padding: 0px; font-size: 10.5pt; line-height: 1.8;\"><span style=\"margin: 0px; padding: 0px; font-size: 16px; line-height: 1.8;\"><span style=\"margin: 0px; padding: 0px; line-height: 1.8;\"><span style=\"margin: 0px; padding: 0px; line-height: 25pt;\"><span style=\"margin: 0px; padding: 0px; line-height: 1.8;\"><span style=\"margin: 0px; padding: 0px; line-height: 1.8; font-family: Calibri;\"><span style=\"margin: 0px; padding: 0px; font-size: 14pt; line-height: 1.8;\"><span style=\"margin: 0px; padding: 0px; font-size: 16px; line-height: 1.8; font-family: 仿宋_GB2312;\">比对试验是确保工地试验室数据准确性的重要手段,在比对试验前,济微高速一驻地办对试验室环境、设备性能、操作人员的专业能力进行测试,为确保比对试验成功打下基础。在比对试验过程中,全体试验人员严格遵守试验规程及作业指导书要求,团结一心,共同努力,以高度的责任心和敬业精神,认真对待每一个试验环节,每一个试验数据,确保了试验结果的准确性和可靠性。同时,此次比对试验取得优异成绩在于公司领导的高度重视和大力支持,公司领导始终把工地实验室作为高速公路建设的重要一环,给予了试验室全体工作人员充分的信任和支持,公司不定期组织培训和交流活动,不断提高试验室的技术水平和服务质量。</span></span></span></span></span></span></span></span></p><p style=\"margin: 0pt 0pt 0.0001pt; padding: 0px; font-family: \"Microsoft YaHei\"; line-height: 1.6; word-break: normal; color: rgb(51, 51, 51); white-space: normal; background-color: rgb(255, 255, 255); text-align: justify;\"><span style=\"margin: 0px; padding: 0px; font-size: 10.5pt; line-height: 1.8;\"><span style=\"margin: 0px; padding: 0px; font-size: 16px; line-height: 1.8; font-family: Calibri;\"><span style=\"margin: 0px; padding: 0px; font-size: 14pt; line-height: 1.8;\"><span style=\"margin: 0px; padding: 0px; font-size: 16px; line-height: 1.8; font-family: 仿宋_GB2312;\"> 此次比对试验的成功,不仅是对工地试验室工作的肯定,更是对我们全体试验人员的鼓励和鞭策。接下来,我们将继续保持严谨的工作态度,以更高的标准、更严的要求、更科学的手段不断提高试验室的技术水平和服务质量,为济微高速工程质量和安全保驾护航,确保高速公路项目的顺利推进。</span></span></span></span></p><p style=\"text-align:center\"><img src=\"/public/uploads/ueditor/image/20231010/A-8/1696900725402863.jpg\" title=\"1696900725402863.jpg\" alt=\"fileUpload.jpg\"/></p><p style=\"text-align:center\"><img src=\"/public/uploads/ueditor/image/20231010/A-8/1696900728157926.jpg\" title=\"1696900728157926.jpg\" alt=\"fileUpload (1).jpg\"/></p><p style=\"text-align:center\"><img src=\"/public/uploads/ueditor/image/20231010/A-8/1696900732118982.jpg\" title=\"1696900732118982.jpg\" alt=\"fileUpload (2).jpg\"/></p><p><br/></p>","orderBy":null,"status":0,"pv":978,"link":null,"createdAt":"2023-10-10 09:19:36","updatedAt":"2025-07-27 09:17:07","department":null,"field":{},"tags":[]}

article.tags------>[]

news------>[{"id":6968,"title":"东泰咨询董梁沈新项目小迪吉村大桥首联桥面铺装施工圆满完成","shortTitle":"","img":"","createdAt":"2025-07-29T08:50:13.000Z","description":"2025年7月28日,山东东泰工程咨询有限公司承监的董梁高速沈新项目一合同段小迪吉村大桥左幅第一联桥面铺装工程顺利完成施工,这一关键节点的突破,标志着这座项目控制性工程的建设正式迈入攻坚新阶段。\n这座横跨区域交通要道的大桥,坐落于日照市叩官镇小迪吉村南约150米处,以K30+021为设计中心里程,桥梁起止桩号覆盖K29+691至K30+351,全长670米(含耳墙结构)。桥梁采用90&deg;右偏...","orderBy":null,"pinyin":"jicengdongtai","name":"基层动态","path":"/xinwenzhongxin/jicengdongtai"},{"id":6967,"title":"夯实测量理论基础、筑牢现场监理根基----东泰咨询沂南县交通工程总监处组织参加测量业务知识考核","shortTitle":"","img":"","createdAt":"2025-07-29T08:37:12.000Z","description":"为持续提升监理团队专业技术能力,强化工程测量质量控制的核心保障,根据一公司管理办法要求,沂南县交通工程总监处于7月27日晚在会议室参加一公司技术室组织的测量业务知识考核。旨在通过系统性检验,全面提升青年监理人员对水准仪、全站仪等关键测量设备的理论基础掌握水平,为现场精准、规范、高效的实操应用奠定坚实基础。\n&zwnj;扎实的测量理论素养是监理人员履行质量管控职责的看家本领。对个人:&zwnj;系统...","orderBy":null,"pinyin":"jicengdongtai","name":"基层动态","path":"/xinwenzhongxin/jicengdongtai"},{"id":6966,"title":"东泰咨询S509及G309改建工程(经十路东延)第一总监办组织汛期安全专项检查","shortTitle":"","img":"","createdAt":"2025-07-29T08:31:08.000Z","description":"为确保经十路东延工程一合同安全度汛,山东东泰工程咨询有限公司S509及G309改建工程(经十路东延)第一总监办聚焦监督责任落实、关键部位管控、隐患闭环整改,2025年7月28日联合项目部共同对一合同所有施工现场进行了汛期安全专项检查。\n第一总监办重点核查了经十路东延一合同项目部汛期专项应急预案针对性,是否明确桥梁、匝道、路基边坡等区域防控措施,交底记录是否覆盖一线班组。检查防汛领导小组分工及24小...","orderBy":null,"pinyin":"jicengdongtai","name":"基层动态","path":"/xinwenzhongxin/jicengdongtai"},{"id":6965,"title":"东泰咨询监理的淄博市宝山快速路即将进入恢复施工阶段","shortTitle":"","img":"","createdAt":"2025-07-29T08:26:39.000Z","description":"山东东泰工程咨询有限公司监理的淄博市宝山快速路项目伴随着联通路-中润大道拆迁工作圆满落幕,总监办立即要求项目部迅速行动,第一时间组织施工人员、机械设备有序进场,一场紧锣密鼓的建设序曲已然奏响。\n当前,桩基施工准备工作已全面启动:大型机械正高效推进场地平整,为后续施工筑牢基础;泥浆池开挖作业同步展开,严格按照规范规划尺寸与位置,保障桩基施工顺利进行;同时,车辆导改路口的修建工作加紧实施,科学规划社会...","orderBy":null,"pinyin":"jicengdongtai","name":"基层动态","path":"/xinwenzhongxin/jicengdongtai"},{"id":6964,"title":"东泰咨询监理的乐清104国道至325省道连接线项目召开隧道施工技术安全交底会","shortTitle":"","img":"","createdAt":"2025-07-29T08:24:29.000Z","description":"山东东泰工程咨询有限公司监理的乐清104国道至325省道连接线乐清柳市段(一期)工程项目,开工于2022年底,因土地手续原因前期只进行了部分隧道施工,同样因为土地问题自2024年9月暂时停工至今。经过建设单位多方努力,今年7月初终于拿到了省政府的土地批文,随后开始施工,首先开工的还是隧道项目。隧道施工虽于2023年便开始了施工,但经过10个月的停工期,为确保复工后隧道施工质量安全管控到位,监理...","orderBy":null,"pinyin":"jicengdongtai","name":"基层动态","path":"/xinwenzhongxin/jicengdongtai"},{"id":6962,"title":"东泰咨询监理的S227河辛线临淄区广饶县界至G233路口段修复养护工程顺利开工","shortTitle":"","img":"","createdAt":"2025-07-29T08:17:11.000Z","description":"7月28日,山东东泰工程咨询有限公司监理的S227河辛线临淄区广饶县界至G233路口段修复养护工程经过总监办、项目部的精心准备和周密部署,S227河辛线临淄区广饶县界至G233路口段修复养护工程顺利开工建设。\n为确保首段路面病害处治工程又好又快顺利实施,S227河辛线临淄区广饶县界至G233路口段修复养护工程总监办组织项目部进行了安全技术交底和监理交底,对路面病害确认-面层铣刨-二次会诊-病害修补...","orderBy":null,"pinyin":"jicengdongtai","name":"基层动态","path":"/xinwenzhongxin/jicengdongtai"},{"id":6961,"title":"“清凉一夏,关怀同行”---G233克黄线高青县宫旺路口西至姜家路口段修复养护工程总监办开展夏日送清凉活动","shortTitle":"","img":"","createdAt":"2025-07-29T08:12:58.000Z","description":"连日来,淄博地区持续高温,热浪席卷齐鲁大地,叠加汛期防汛压力,山东东泰工程咨询有限公司一线职工面临着双重烤验,为切实保障奋战在高温一线工作者的身体健康和劳动安全,传递公司工会组织的关怀。G233克黄线高青县宫旺路口西至姜家路口段修复养护工程总监办积极响应一公司及总公司(鲁东泰工咨会[2025]18号)文件相关防暑降温工作要求,于2025年7月27日晚开展夏日送清凉活动,为坚守在高温与汛期一线的员工...","orderBy":null,"pinyin":"jicengdongtai","name":"基层动态","path":"/xinwenzhongxin/jicengdongtai"},{"id":6959,"title":"东泰咨询济微高速一标段施工迎来关键节点突破----“长清段预制梁板全部安装完成”","shortTitle":"","img":"","createdAt":"2025-07-29T08:05:49.000Z","description":"2025年7月26日,随着k4+181天桥梁板的吊装完成,标志着济微高速一标段施工迎来关键节点突破:长清段预制梁板安装施工已全部安装完成。长清段前期因面临征拆困难成为主线贯通的最大难题,在山东东泰工程咨询有限公司济微高速第一驻地办与建设单位、施工单位的协同攻坚下,成功推进阻点难点建设,为后续施工及主线贯通提供了强有力的保障。\n征拆困境破局,架梁工程启动。长清段受征拆等复杂问题的制约和影响,挖方段长...","orderBy":null,"pinyin":"jicengdongtai","name":"基层动态","path":"/xinwenzhongxin/jicengdongtai"},{"id":6958,"title":"东泰咨询经十路东延工程第一总监办组织召开挡土墙施工现场观摩会","shortTitle":"","img":"","createdAt":"2025-07-28T06:08:57.000Z","description":"为进一步强化S509青周线淄川区邹家至周村区王村段及G309青兰线王村镇段改建工程(经十路东延工程淄博段)一合同挡土墙施工质量管控,提升项目标准化建设水平,近日,山东东泰工程咨询有限公司S509及G309改建工程(经十路东延)第一总监办组织一合同项目部项目经理、总工、技术人员,总监办各部室人员及各施工班组人员共计40余人,在一合同松龄互通东北象限挡土墙施工现场召开专题观摩会。\n观摩会上,总监办工程...","orderBy":null,"pinyin":"jicengdongtai","name":"基层动态","path":"/xinwenzhongxin/jicengdongtai"},{"id":6957,"title":"东泰咨询监理的京台高速路改桥半幅导改前关键检测圆满完成","shortTitle":"","img":"","createdAt":"2025-07-28T06:07:07.000Z","description":"由山东东泰工程咨询有限公司监理的淮宿蚌城际铁路宿州西站连接线(G344西延工程)京台高速路改桥项目,于近日圆满完成了半幅导改前的关键性交工检测。此次检测由项目建设单位委托具备资质的第三方权威机构独立执行,标志着工程关键节点取得突破性进展。\n本次检测直指工程核心,覆盖了影响行车安全与舒适性的重要参数指标:从路面结构内在质量(路面取芯、厚度、渗水系数)到表面功能特性(摩擦系数、构造深度),再到桥梁主体...","orderBy":null,"pinyin":"jicengdongtai","name":"基层动态","path":"/xinwenzhongxin/jicengdongtai"}]

hot------>[{"id":1860,"title":"致敬建党一百周年-山东东泰10名预备党员参加市直机关工委组织集体入党宣誓","path":"/xinwenzhongxin/jicengdongtai"},{"id":1217,"title":"临淄至临沂高速公路临淄至悦庄段开工在即","path":"/xinwenzhongxin/jicengdongtai"},{"id":573,"title":"山东高速建设管理集团董事长丁爱辉检查指导京台项目工作","path":"/xinwenzhongxin/jicengdongtai"},{"id":1586,"title":"山东高速集团建设管理分公司党委书记、董事长薛志超一行调研济高高速项目","path":"/xinwenzhongxin/jicengdongtai"},{"id":1011,"title":"S231张台线及S510泉王线工程可行性研究报告顺利通过市交通运输局审查","path":"/xinwenzhongxin/jicengdongtai"},{"id":1944,"title":"观看安全警示教育片《红线》观后感","path":"/xinwenzhongxin/jicengdongtai"},{"id":1500,"title":"枣庄市市长张宏伟莅临S318郯兰线峄城区仙人洞至店韩路段改建工程项目调研","path":"/xinwenzhongxin/jicengdongtai"},{"id":698,"title":"秦滨高速漳卫新河特大桥施工进度计划研讨会","path":"/xinwenzhongxin/jicengdongtai"},{"id":1255,"title":"G309(胶州即墨界至省道219段)新改建工程勘察及初步设计","path":"/xinwenzhongxin/jicengdongtai"},{"id":2972,"title":"交通规划设计二院完成莒县高铁北站规划纵一、横二路踏勘选线","path":"/xinwenzhongxin/jicengdongtai"}]

imgs------>[{"id":6482,"title":"东泰咨询监理的东陈路段改扩建工程唐华路段顺利通车","shortTitle":null,"img":"/public/uploads/material/2024-12-19/6763b75d7ffa1_thumb.jpg","createdAt":"2024-12-19T06:04:29.000Z","description":"2024年12月18日,桓台县东陈路改扩建工程唐华路段正式对外开放通行。工程自启动以来,山东泰工程咨询有限公司东陈路改扩建工程第二总监办克服了重重困难,最终唐华路段如期完工,此路段的通车极大程度的缓解","pinyin":"jicengdongtai","name":"基层动态","path":"/xinwenzhongxin/jicengdongtai"},{"id":6481,"title":"加强养护项目病害图绘制软件培训,助力团队技能提升","shortTitle":null,"img":"/public/uploads/material/2024-12-19/6763b68975517_thumb.jpg","createdAt":"2024-12-19T06:00:47.000Z","description":"为不断提升团队的专业素养和服务质量,山东东泰设计咨询有限公司设计一院于2024年12月17日组织养护项目设计人员进行病害图绘制软件技能培训。此次培训活动旨在通过系统化的理论学习与实战操作,强化员工的专","pinyin":"jicengdongtai","name":"基层动态","path":"/xinwenzhongxin/jicengdongtai"},{"id":6480,"title":"淄博市普通国省道2023年第二批养护工程顺利交工验收","shortTitle":null,"img":"/public/uploads/material/2024-12-19/6763b61c276fc_thumb.jpg","createdAt":"2024-12-19T05:58:57.000Z","description":"2024年12月18日,淄博市交通建设发展中心组织对G205山深线桓台县河崖头村至滨莱高速下路口段修复养护工程等5个2023年第二批养护工程项目进行交工验收,主要涉及G205山深线、G233克黄线及S","pinyin":"jicengdongtai","name":"基层动态","path":"/xinwenzhongxin/jicengdongtai"},{"id":6479,"title":"东泰咨询广西横钦高速十一工区10#梁场圆满完成制梁任务","shortTitle":null,"img":"/public/uploads/material/2024-12-19/6763b54603e59_thumb.jpg","createdAt":"2024-12-19T05:55:35.000Z","description":"2024年12月16日下午,山东东泰工程咨询有限公司广西横钦高速第四总监办管辖的十一工区10#梁场最后一片30米T梁顺利浇筑完成,标志着十一工区桥梁梁板全部预制完成。第四总监办积极响应PPP项目业主进","pinyin":"jicengdongtai","name":"基层动态","path":"/xinwenzhongxin/jicengdongtai"},{"id":6478,"title":"东泰咨询安鹤高速总监办组织召开安鹤高速监理检测专题会议","shortTitle":null,"img":"/public/uploads/material/2024-12-18/67628d608ee16_thumb.jpg","createdAt":"2024-12-18T08:52:53.000Z","description":"2024年12月17日上午9:00在山东东泰工程咨询有限公司安鹤高速总监办会议室召开安鹤高速监理检测专题会议。会议由总监理工程师张超主持,副总监秦穆、各驻地办驻地监理工程师、各中心试验室主任参会。会议","pinyin":"jicengdongtai","name":"基层动态","path":"/xinwenzhongxin/jicengdongtai"}]

pre------>{"id":5057,"title":"莒县龙山镇乡村振兴示范片区打造建设项目竣工验收","name":"基层动态","path":"/xinwenzhongxin/jicengdongtai"}

next------>{"id":5059,"title":"济商高速济宁段项目公司总经理魏东方检查指导JSSG1合同段预制箱梁施工","name":"基层动态","path":"/xinwenzhongxin/jicengdongtai"}